欢迎光临中共宿州市委党校!
今天是:
网站首页
校(院)概况
党校简介
现任领导
历史沿革
机构设置
中国共产党党校(行政学院)工作条例
校园处室导航
校园风光
教学工作
主体班教学
学历教育
专题培训
教学资源
学员天地
科研咨政
科研动态
咨政动态
管理制度
新视点
市情研究
科研成果
机关党建
党群动态
精神文明
党风廉政
队伍建设
教学名师
政策法规
教师园地
教授简介
干部队伍
培训进修
行政后勤
规章制度
住宿介绍
餐饮介绍
体育场馆
服务指南
财政资金信息公开
信息化建设
规章制度
工作动态
信息化应用
下载中心
数字图书馆
当前位置:
首页
>
行政后勤
>
财政资金信息公开
>
部门预算情况
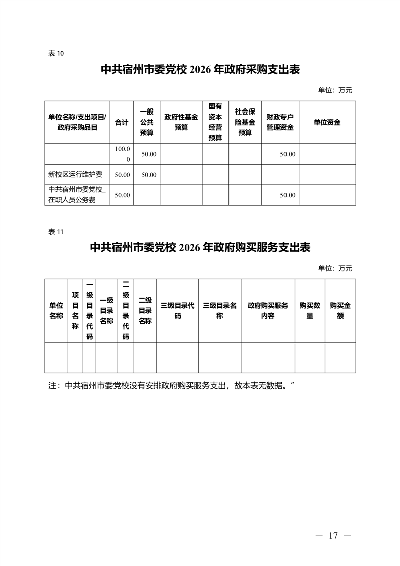
中共宿州市委党校2026年部门预算
发布日期:2026-03-03 10:15 作者:市委党校 来源:中共宿州市委党校 【字体:
大
中
小
】 阅读:
次
分享到:
打印
关闭
--国家级培训机构--
--省级党校链接--
--市直部门链接--
--其他媒体链接--
--其他媒体链接--
关于我们
|
网站地图
|
版权信息
|
隐私声明
地址:安徽省宿州市宿州大道 邮编:234000 电话:
皖公网安备 34130202000566号
备案号:皖ICP备10017706号-1
Copyright © 2016 ahszdx.gov.cn All Rights Reserved. 版权所有:中共宿州市委党校 总访问量:
次